当前位置: 色花堂 > 色花堂公告 > 正文
发布日期:2015-06-05
本学期6月份,色花堂 2015届毕业设计答辩和毕业设计展全面开始,同时,学院与国内高校的四个联合毕业设计终期教学活动也分阶段在色花堂 开展,欢迎学院全体师生根据教学活动安排到场观摩。
以下为与国内高校的四个联合毕业设计终期教学活动安排表:
活动一:
活动二:
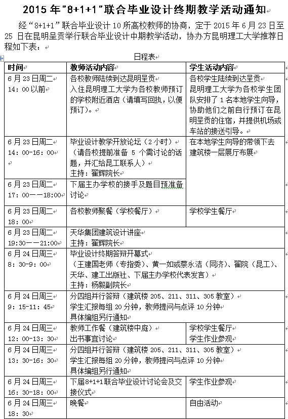
活动三:
活动四:
(本次联合毕业设计,参加学校为同济大学、清华大学、东南大学、天津大学、重庆大学、浙江大学、北京建筑大学、中央美术学院、合肥工业大学和昆明理工大学共十所高校)
上一条:2015全国高等学校建筑学学科专业指导委员会年会会...
下一条:关于启动“2015基准方中游学计划”项目的通知